This website works better with JavaScript.
Home
Explore
Help
Sign In
klafyvel
/
drone-rigide
Watch
1
Star
0
Fork
0
Code
Issues
Pull Requests
Releases
Wiki
Activity
You can not select more than 25 topics
Topics must start with a letter or number, can include dashes ('-') and can be up to 35 characters long.
40
Commits
1
Branch
0
Tags
49 MiB
Python
50%
CSV
45.9%
Julia
4.1%
Tree:
8d61c3d2c0
master
Branches
Tags
${ item.name }
Create tag
${ searchTerm }
Create branch
${ searchTerm }
from '8d61c3d2c0'
${ noResults }
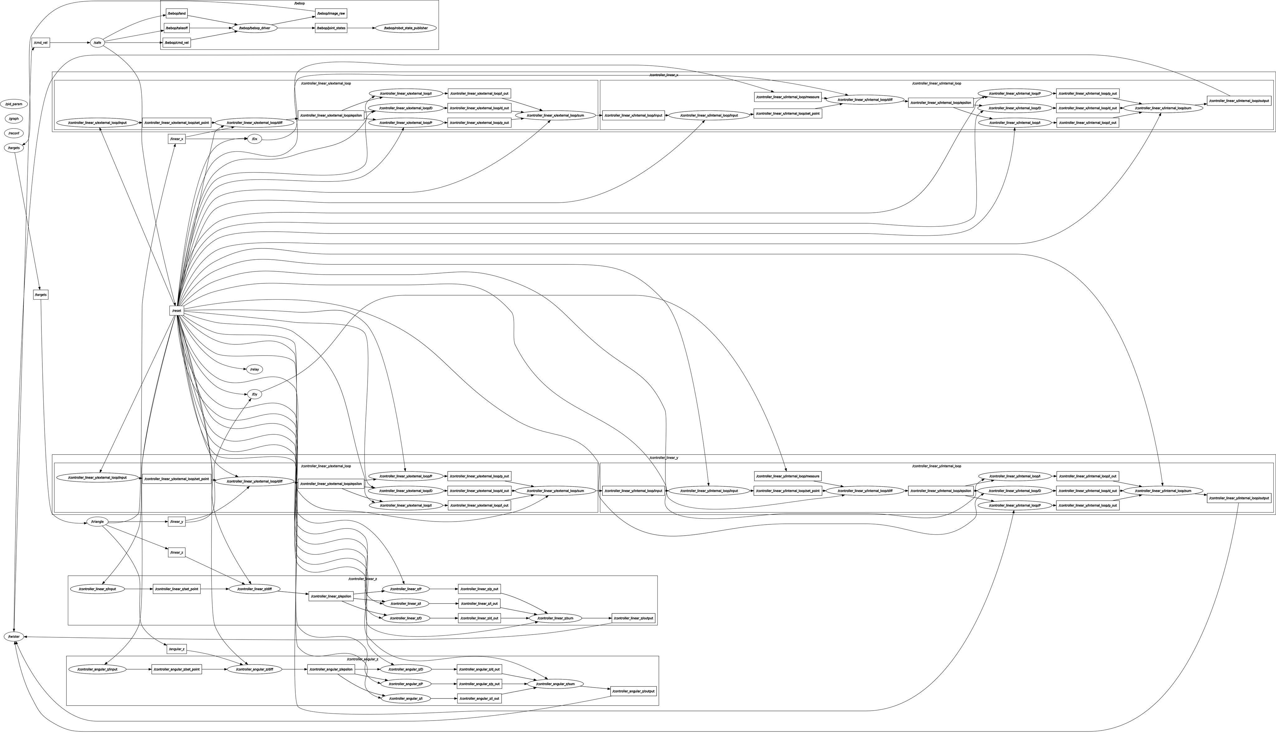
drone-rigide
/
doc
/
compte_rendu
/
noeuds.png
1.2 MiB
Raw
History